
Appendice
Appendice
74
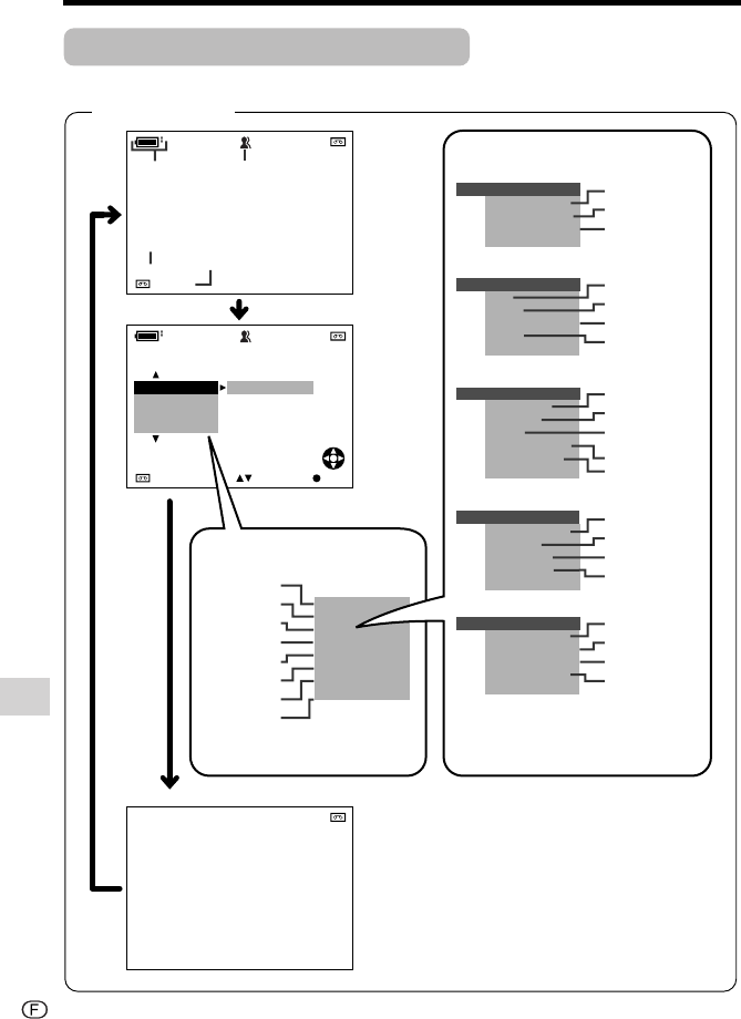
Index d’affichage sur écran
A U T OAUTO
3 0 min
AUTO
A U T OAUTO
3 0 min
AUTO
SELECT
SET
BLC GAIN/
OFF
FADE
M
ENU
SC ENE
M
ENU
FADE
M
ENU
SC ENE
M
ENU
M
ANUAL SE T
FOCUS
AUTO FOCUS
DATE DISP.
SETTING 1
QK.
DGT L
RE TURN
ZOOM
TAPE SPEED
RETURN
SETTING 2
DIS
16 9:
AUDI O MODE
RETURN
W
IND
OTHERS 1
OTHERS 2
LCD SET
BACKL I GHT
LCD BRI GHT
LCD COLOUR
RETURN
VF BRIGHT
RETURN
D EMO MO D E
BEEP
REMOTE
DEFAULT
LANGUAGE
RETURN
T IME CODE
TC OUT
SETT I NG
12H 24H/
BLC GAIN/
4002.6.2
03:01
p. 33
p. 29
p. 39
Mode Caméra
p. 35
p. 38
p. 41
p. 40
p. 63
p. 42
p. 61
p. 64
p. 62
p. 54
p. 54
p. 13
p. 12
p. 61
p. 60
p. 60
p. 60
p. 30, 31
p. 32
p. 28
p. 53
p. 48
p. 47
p. 48
p. 44
p. 23
p. 35
p. 52
p. 23
Kommentare zu diesen Handbüchern