
103
Appendix
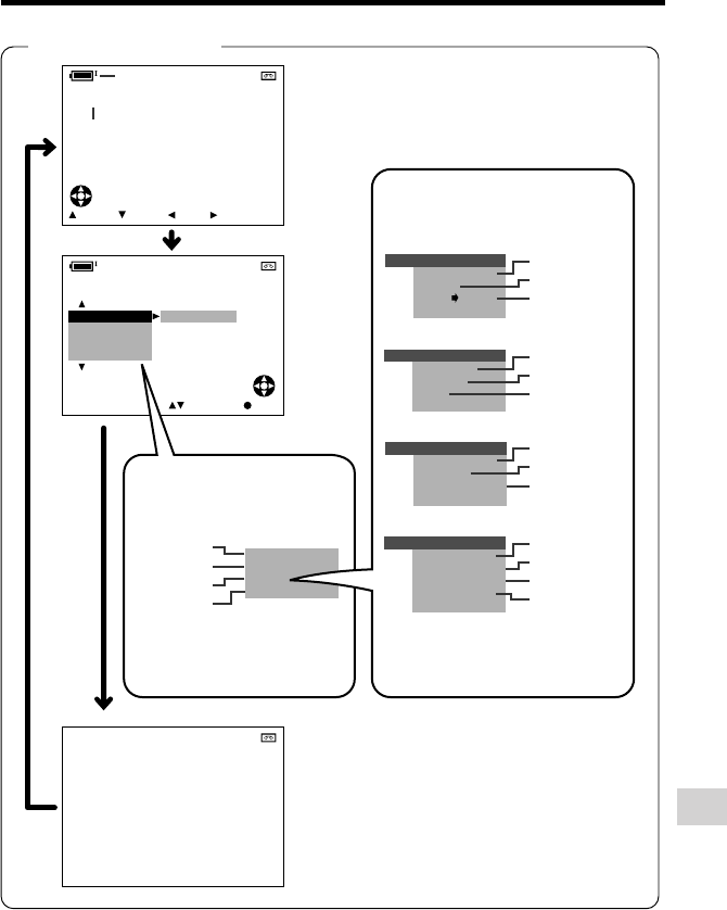
DISP.
DUB
EFFECT
SELECT SET
OFF
OTHERS 1
BEEP
REMOTE
DEFAULT
RETURN
LCD SET
BACKL I GHT
LCD BRI GHT
LCD COLOUR
RETURN
VF BRIGHT
DATE D I SP.
AUD I O DUB
PI C.EFFECT
M
ENU
DATE
AUDIO
PIC.
M
ENU
PLAYBACK
AUDI O
ANLG DGTL
RETURN
SET
OTHERS 2
T IME CODE
TC OUT
RETURN
S
-
VIDEO
IN
ROTATE PB
AUDIO
21
+
FFREWSTOPPLAY
4002.6.2
03:01
p. 50
p. 62
p. 68
Tape Playback mode
p. 89
p. 46
p. 88
p. 59
p. 59
p. 65
p. 87
p. 86
p. 86
p. 86
p. 49
p. 61
p. 32
p. 48
p. 26
p. 62
Kommentare zu diesen Handbüchern