
03/12/17 CD-SW200EA 02-12.fm
11
CD-SW200E
Preparation for Use
Placing the speaker system
There is no distinction between the right and the left speakers.
Note:
The speaker grilles are not removable.
AC power connection
After checking all the connections have been made correctly, plug
the AC power lead of this unit into the wall socket. If you plug in the
unit first, the unit will enter the demonstration mode.
Notes:
The unit will start the tape initialisation when plugged in to the wall
socket. During this process, initialising sound will be heard and
the unit cannot be turned on. Wait until the process is finished.
Unplug the AC power lead from the wall socket if the unit will not
be in use for a prolonged period of time.
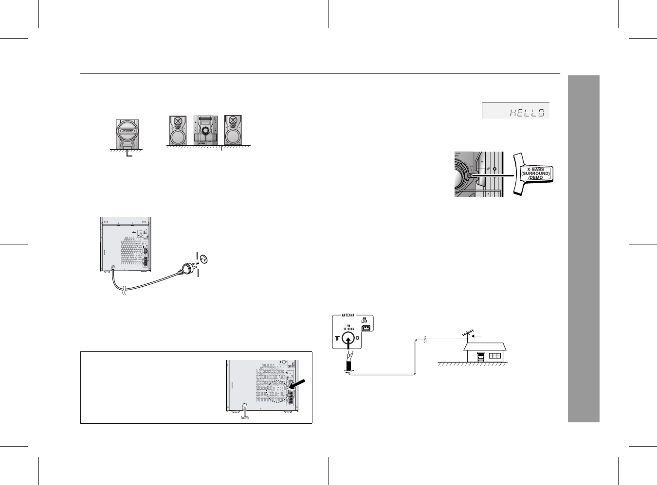
Demonstration mode
External FM aerial
Use an external FM aerial if you require better reception.
Consult your dealer.
Cooling fan:
The main unit is built with a cooling
fan at the rear of the unit for improved
cooling. Please do not cover the
opening of the fan with any obstacles,
as this will block proper ventilation.
Table
Floor
Left speaker Main unit Right speaker
Subwoofer
Wall socket
(AC 230 - 240 V, 50 Hz)
The first time the unit is plugged in, the
unit will enter the demonstration mode.
You will see words scroll and the sub-
woofer will light up in flashing mode.
To cancel the demonstration mode:
When the unit is in the power stand-
by mode (demonstration mode),
press the X-BASS (SURROUND)/
DEMO button. The unit will enter the
low power consumption mode and
the subwoofer light up will be off.
To return to the demonstration mode:
When the unit is in the power stand-by mode, press the X-BASS
(SURROUND)/DEMO button again.
Note:
When the power is on, the X-BASS (SURROUND)/DEMO button can
be used to select the extra bass mode.
Note:
When an external FM aerial is used, disconnect the supplied FM
aerial wire.
External FM aerial
75 ohms
coaxial cable
Kommentare zu diesen Handbüchern