
1-11
1
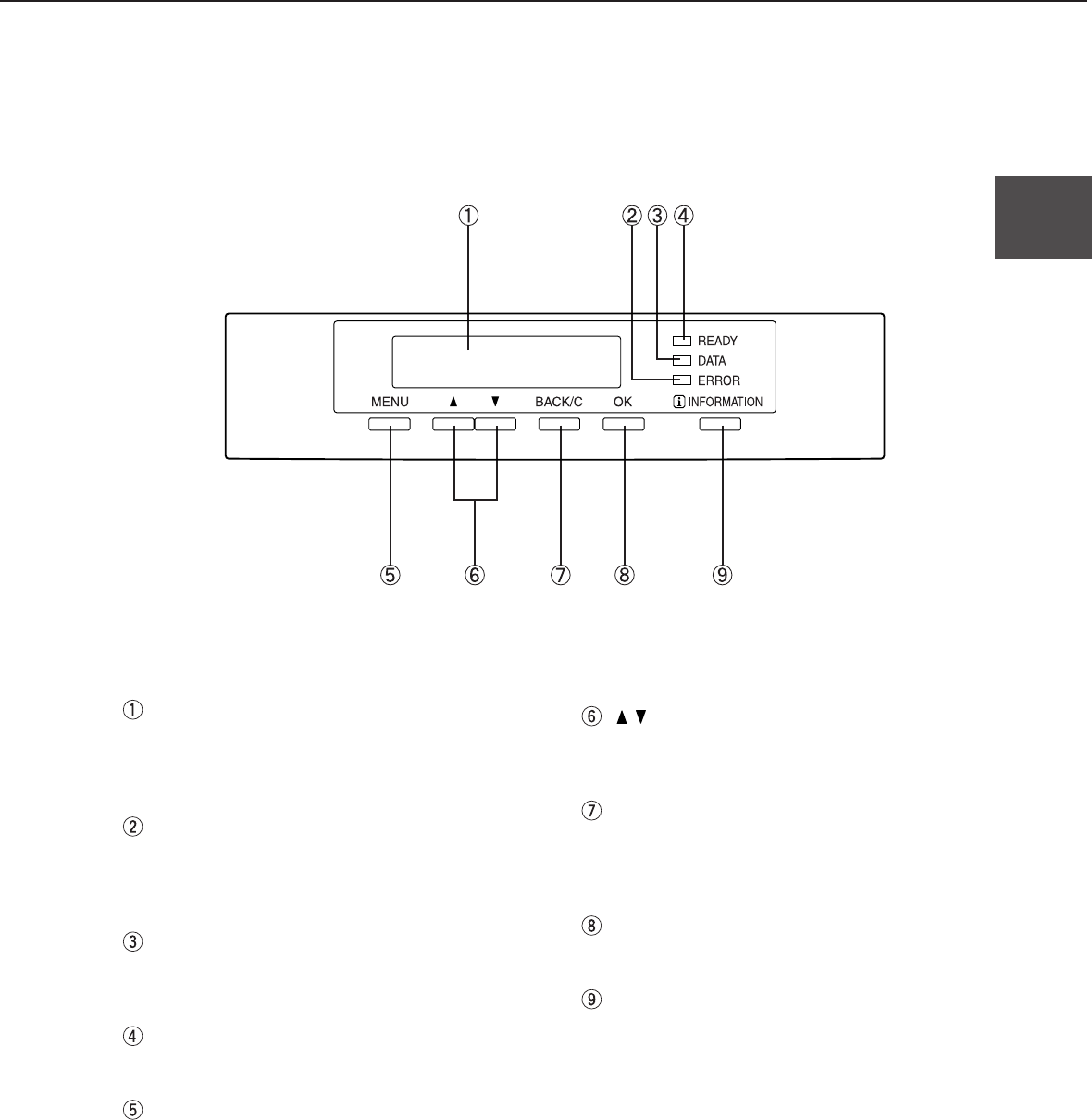
Operation panel
The display and indicators in the operation panel located on the front of the machine indicate the current status of the
printer. Also the keys on the operation panel allow settings required for printing.
Message display
Displays the printer current state.
[i] displayed in messages indicates the
[INFORMATIONS] key.
[ERROR] indicator
Lights up when paper or toner must be added or when
a misfeed has occurred. Blinks when an abnormal
condition has occurred in this machine.
[DATA] indicator
Lights up or blinks when print data is being received.
Also lights up when printing is being performed.
[READY] indicator
Printing can be executed when this indicator is lit.
[MENU] key
Press to select a menu group such as printer
configuration menu (page xxx), custom settings, and
execution of printing held by the retention function
(page xxx). Press also to return to the menu screen
from the setting screen of each menu group.
[ / ] keys
Press to select each menu or function or to set a
number.
[BACK/C] key
Use this key to return to the previous screen in each
menu selection, to cancel and delete the current job
or to delete a reserved job that has been selected.
[OK] key
Press to register the selected menu or function.
[INFORMATION] key
When [ i ] is displayed with a message indicating a
paper misfeed, requesting toner addition, etc., the
relevant operation procedure can be displayed by
pressing the [INFORMATION] key. If the
[INFORMATION] key or the [BACK/C] key is pressed
while the operation procedure is displayed, the
information mode will be canceled. If you press and
hold down this key while printing is being performed
or in the standby, the total number of printed pages
and quantity of toner remaining (as a percent) will be
displayed.
PART NAMES AND FUNCTIONS
Kommentare zu diesen Handbüchern