
56
HOW TO USE THE FAX FUNCTION
COVER SHEET
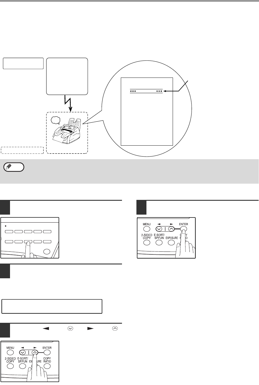
You can have your fax generate a cover sheet and send it as the last page of the transmission. The cover sheet
includes the date and time, the sender's name and number, and the receiver's name and number if an automatic
dialing number is used. The total number of pages sent is indicated on the bottom.
One of five messages can also be added to the cover sheet.
To include a cover sheet with a transmission, follow these steps:
1
Press the [COVER SHEET] key.
2
Press the [COVER SHEET] key until
"1:COVER SHEET SET" appears, and
then press the [ENTER] key.
3
Press the [ ] key ( ) or [ ] key ( )
to select "1:ON" or "2:OFF".
4
Press the [ENTER] key.
Beep
Reception
Transmission
Automatically prints
cover page
Your (transmitting)
machine
Receiving machine
Select cover sheet
and message
functions
If the cover sheet function is not
selected, the message is printed at
the top of the first page received.
If the message function
is selected, a message
is printed.
DATE
T O
FAX #
FROM
FAX #
PAGES
: MAY-11-200X FRI 07:30 PM
: SERVICE CENTER
: 0333829161
: SHARP
: 0666211221
: 02PAGES WERE SENT
(INCLUDING THIS PAGE)
IMPORTANT
AUTOMATIC COVER SHEET
• The receiver's name must be programmed in either the Rapid Key or Speed Dial function for it to appear on the
Cover Sheet.
• The cover sheet function must be selected each time you wish to add a cover sheet to a fax transmission.
• To add a message to a cover sheet, the message must be selected using the message function.
Note
MEMORY
CONTRAST
LINE STATUS SPEAKER
REPORT
SPEED/
SEARCH
BROAD-
CAST
COVER
SHEET
RECEPTION
MODE
REDIAL/
PAUSE
2-SIDED TX
RESOLU-
TION
"1:COVER SHEET SET"
Selection
Kommentare zu diesen Handbüchern