
Appendix
112
Appendix
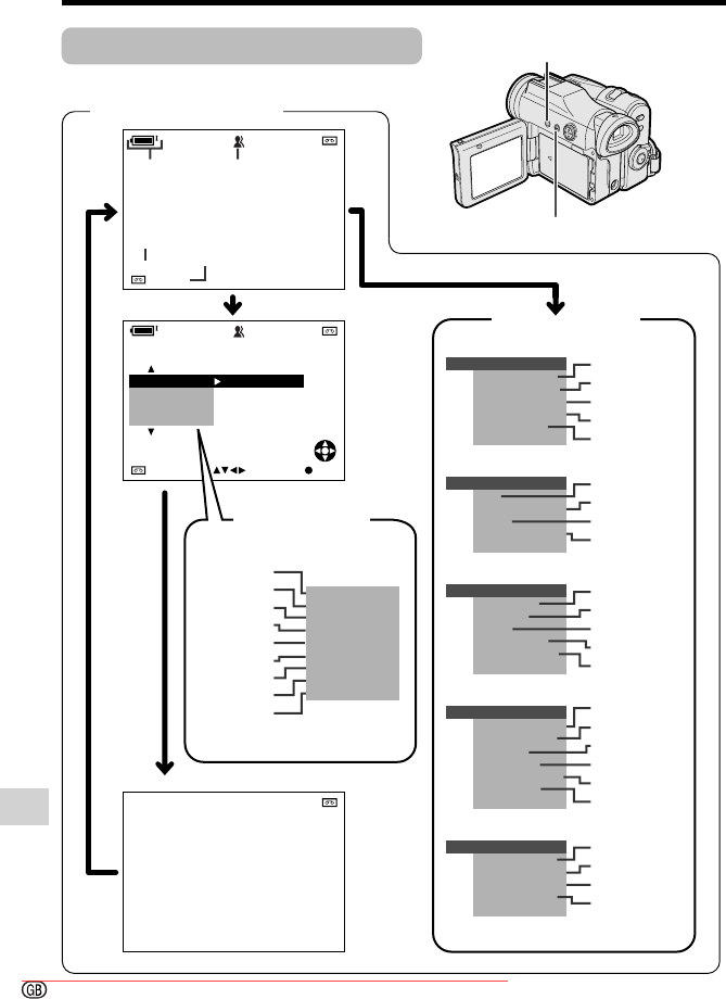
On-screen Display Index
A U T OAUTO
30min
AUTO
PAUSE
PAUSE
PAUSE
A U T OAUTO
30min
AUTO
SELECT SET
FINE PIC.
FADE
SC ENE
M
ENU
M
ANUAL SE T
FOCUS
AUTO FOCUS
SETT ING 1
QK.
DGT L
W
I DE MODE
RE TURN
ZOOM MI C
ZOOM
TAPE SPEED
RETURN
SETT ING 2
DIS
AUDI O MODE
RETURN
W
IND
PHONES VOL
OTHERS 1
OTHERS 2
LCD SET
BACKL I GHT
LCD BRI GHT
LCD COLOUR
RETURN
VF BRIGHT
RETURN
BEEP
REMOTE
DEFAULT
RETURN
T IME CODE
TC
PO
W
ER SAVE
OUT
SETT ING
12H 24H/
BLC GAIN/
PIC. EFFECT
LED LIGHT
LANGUAG E
DEMO MOD E
DAT E D I SP.
EXECUTE
BLC/GAIN
SET
M
ANUAL
FOCUS
AUTO FOCUS
5002.6.2
03:01
p. 40
p. 43
p. 34
p. 46
p. 49
Tape Camera mode
p. 42
p. 47
p. 49
p. 28
p. 99
p. 50
p. 99
p. 14
p. 100
p. 43
p. 67
p. 67
p. 16
p. 52
p. 15
p. 98
p. 98
p. 98
p. 98
p. 58
p. 57
p. 58
pp. 35, 36
p. 39
p. 65
p. 66
p. 37
p. 38
p. 27 p. 42
p. 64
p. 26
Menu screens
Mode screens
DISPLAY/MODE SET button
MENU button
MENU button
DISPLAY/MODE SET button
VL-Z800S-GB-107-117 04.1.23, 8:12 AM112
Downloaded From VideoCamera-Manual.com Manuals
Kommentare zu diesen Handbüchern