Sharp CD-MPX870H Spezifikationen Seite 31

  • Herunterladen
  • Zu meinen Handbüchern hinzufügen
  • Drucken
  • Seite
    / 57
  • Inhaltsverzeichnis
  • LESEZEICHEN
  • Bewertet. / 5. Basierend auf Kundenbewertungen
Seitenansicht 30
03/12/17 CD-MPX870 EN.fm
E-20
ENGLISH
CD-MPX870H
8
1
2
3
4
5
6
7
CD or MP3/WMA disc Playback
File search (by folder or title 1/2/3)
You can search and play files by folder or title 1/2/3 within one MP3/
WMA disc.
File search by title 1/2/3:
In step 5, select "T-1", "T-2" or "T-3" and follow the same steps as
file search by folder.
The unit searches all files on the disc, regardless of the folder.
To stop playback:
Press the CD button.
To exit the MP3/WMA navigation mode:
In the stop mode, press the CD button.
Notes:
In the MP3/WMA navigation mode, direct play and direct search
functions are disabled.
If a folder, title or file name does not appear, or appears incorrect-
ly, remove and reinsert the disc and try again.
If you press the RANDOM button in the stop mode, the MP3/WMA
navigation mode will be cancelled.
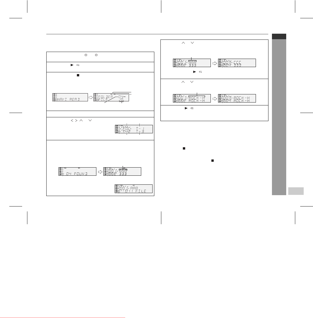
1 Press one of the 1 - 5 buttons to select a disc tray
containing an MP3/WMA disc.
2 Press the / button, and the unit starts to read the MP3
disc.
3 Press the CD button to stop playback.
"NAVI READ" appears and the display shows the total number
of folders and files on the selected disc.
4 Press the NAVIGATION button.
5 Press the , , or cursor but-
ton on the remote control to select
"FOL", "T-1", "T-2" or "T-3". To
search files by folder name, select
"FOL" (will flash).
The following steps describe file search by folder:
6 Press the ENTER button.
The total number of folders (or titles) appears for 2 seconds,
and names of the first 2 folders (or titles) are displayed.
The NAVIGATION button allows you to go one step back.
Press the DISPLAY button to
check the number of files.
Total number
of folders
Total number
of files
MP3 indicator
WMA indicator
Folder Title 1
Title 2 Title 3
MP3
Folder name
7 Use the or cursor button to scroll and select a folder
(or title), and then press the ENTER button.
If you press the / button instead of the ENTER button, all
files in the selected folder (or title) are played.
8 Use the or cursor button to scroll and select a file.
9 Press the / button to start playback.
The unit plays from the selected file to the last file in the select-
ed folder (or title), and the previous display returns.
Folder name
File name
Downloaded from www.Manualslib.com manuals search engine
Downloaded From DvDPlayer-Manual.com Sharp Manuals
Seitenansicht 30
1 2 ... 26 27 28 29 30 31 32 33 34 35 36 ... 56 57

Kommentare zu diesen Handbüchern

Keine Kommentare