
7
1
Getting started
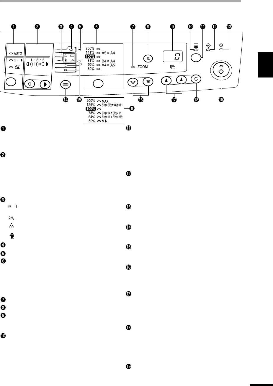
OPERATION PANEL
Exposure mode selector key and indicators
Use to sequentially select the exposure modes:
AUTO, MANUAL or PHOTO. Selected mode is
shown by a lit indicator. (p. 14)
Light and dark keys and exposure
indicators
Use to adjust the MANUAL or PHOTO exposure
level. Selected exposure level is shown by a lit
indicator. (p.14)
Use to start and terminate user program
setting. (p. 20)
Alarm indicators
: Drum replacement required indicator (p.
24)
: Misfeed indicator (p. 28)
: TD cartridge replacement required
indicator (p. 22)
: Maintenance indicator (p. 31)
SPF indicator (p. 41)
SPF misfeed indicator (p. 41)
Copy ratio selector key and copy ratio
indicators
Use to sequentially select preset reduction/
enlargement copy ratios.
Selected copy ratio is shown by a lit indicator.
(p. 15)
Zoom indicator (p. 15)
Copy ratio display (%) key (p. 15)
Display
Displays the specified copy quantity, zoom copy
ratio, user program code, and error code.
ON LINE indicator
Lights up when the machine is used as a
printer. To use the copier as a printer, an
optional printer expansion kit is needed.
Inch system
ON LINE key
Changes between the on-line and off-line
modes when the PCL expansion kit has been
installed and a PCL printer is used.
Changes modes from the off-line to on-line
when the GDI expansion kit has been installed
and a GDI printer is used.
DATA indicator
Indicates that the printer is receiving or
processing print data. To use the copier as a
printer, an optional PCL expansion kit is
needed.
Power save indicator
Lights up when the copier is in a power save
mode. (p. 19, 20)
Tray select key
Use to select a paper feed station (paper tray
or bypass tray). (p. 17)
Paper feed location indicators
Light up to show the selected paper feed
station.
Zoom keys
Use to select any reduction or enlargement
copy ratio from 50 to 200% in 1% increments.
(p. 15)
Copy quantity keys
●
Use to select the desired copy quantity (1 to
99). (p. 15)
●
Use to make user program entries.
(p. 20)
Clear key
●
Press to clear the display, or press during a
copy run to terminate copying. (p. 13)
●
Press and hold down during standby to
display the total number of copies made to
date. (p. 34)
Print key and ready indicator
●
Copying is possible when the indicator is on.
●
Use to set a user program.
Kommentare zu diesen Handbüchern