Many
Manuals
search
Kategorien
Marken
Startseite
Sharp
Kopierer
AR-150E
Spezifikationen
Sharp AR-150E Spezifikationen Seite 95
Herunterladen
Teilen
Teilen
Zu meinen Handbüchern hinzufügen
Drucken
Seite
/
107
Inhaltsverzeichnis
LESEZEICHEN
Bewertet
.
/ 5. Basierend auf
Kundenbewertungen
1
2
3
4
5
6
7
8
9
10
11
12
13
14
15
16
17
18
19
20
21
22
23
24
25
26
27
28
29
30
31
32
33
34
35
36
37
38
39
40
41
42
43
44
45
46
47
48
49
50
51
52
53
54
55
56
57
58
59
60
61
62
63
64
65
66
67
68
69
70
71
72
73
74
75
76
77
78
79
80
81
82
83
84
85
86
87
88
89
90
91
92
93
94
95
96
97
98
99
100
101
102
103
104
105
106
107
[13]
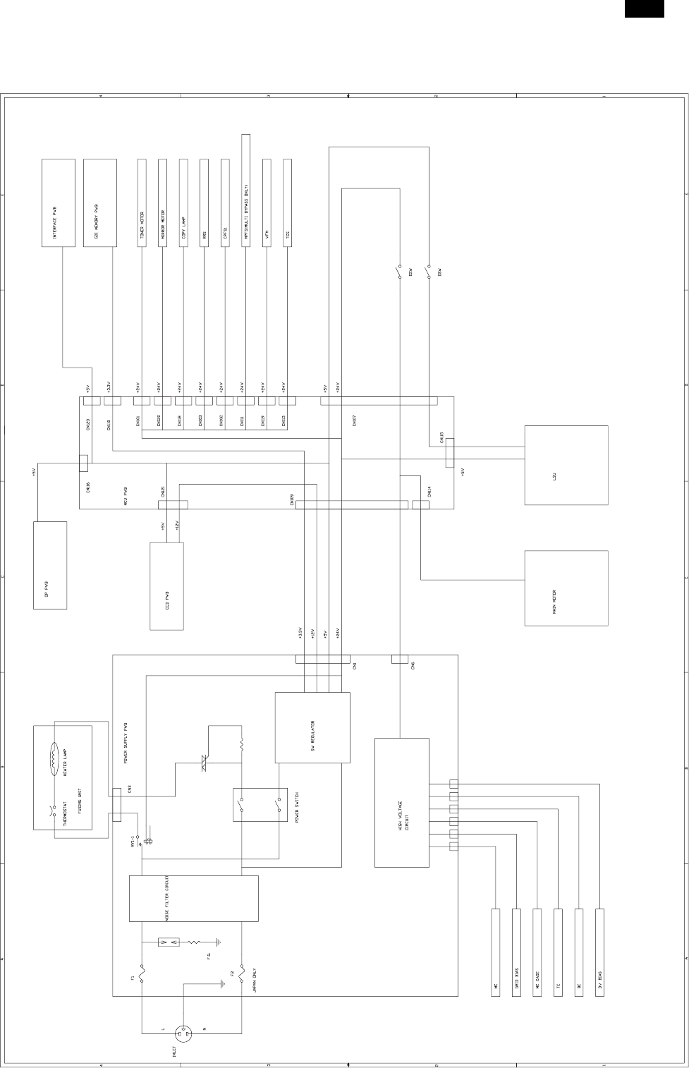
CIRCUIT DIAGRAM
A
C INTERLOCK
AL-1000/1010
13-1
1
2
...
90
91
92
93
94
95
96
97
98
99
100
...
106
107
[1] GENERAL
2
[2] SPECIFICATIONS
3
[The reattachment procedure]
9
B. Drum unit
10
[6] Printing process
22
(–580V/–400V)
23
Semiconductor laser
24
[7] OPERATIONAL DESCRIPTIONS
26
To MCU PWB
27
1) Basic structure
28
2) Laser beam path
28
3) Composition
28
Heat roller
29
Thermistor
29
Thermal fuse
29
Heater lamp
29
Separator pawl
29
[8] DISASSEMBLY AND ASSEMBLY
34
D. Charger wire cleaning
35
E. Charger wire replacement
35
Note that there are 13 pawls
36
C. Assembly procedure
37
Heat roller disassembly
39
B. Disassembly procedure
40
Wire treatment
45
Multi cover
46
[9] Adjustment
51
(4) Image position adjustment
57
1. Lead edge adjustment
57
Document guide
58
Copy paper
58
(A4 or 8 1/2″ × 11″)
58
Test chart
59
White paper
59
(1) Main charger (Grid bias)
60
Procedures
60
(2) DV bias adjustment
60
2. List of simulation
62
3. Contents of simulations
63
4. Trouble Codes
72
[11] USER PROGRAM
73
[12] ELECTRICAL SECTION
74
A. Maiin PWB (MCU)
76
(1) CPU signal table
76
(2) ASIC
79
(3) Reset circuit
86
(5) Driver circuit (Solenoid)
88
(7) Main motor drive circuit
88
Mirror motor
89
Block diagram
90
(2) FW signal
92
(3) Heater lamp drive circuit
92
CL (Xenon lamp)
93
CL- (CNT)
93
Input +24V
93
Selector
94
IC902,903
94
[13] CIRCUIT DIAGRAM
95
AL-1000/1010
100
POWER SUPPLY (100V/110V)
103
POWER SUPPLY (120V/127V)
104
POWER SUPPLY (200V Series)
105
ACTUAL WIRING DIAGRAM
106
SHARP CORPORATION
107
Kommentare zu diesen Handbüchern
Keine Kommentare
Publish
Verwandte Produkte und Handbücher für Kopierer Sharp AR-150E
Kopierer Sharp AR-NB2 Wartungshandbuch
(36 Seiten)
Kopierer Sharp AR-M208 Bedienungsanleitung
(9 Seiten)
Kopierer Sharp AR-151 Spezifikationen
(170 Seiten)
Kopierer Sharp MX-PNX1B Bedienungsanleitung
(2 Seiten)
Kopierer Sharp MX-M200D Bedienungsanleitung
(5 Seiten)
Kopierer Sharp AR-5220 Bedienungsanleitung
(88 Seiten)
Kopierer Sharp SF-2530 Bedienungsanleitung
(34 Seiten)
Kopierer Sharp AR-150 SERIES Bedienungsanleitung
(1 Seiten)
Kopierer Sharp AR-C360P Spezifikationen
(181 Seiten)
Kopierer Sharp MX-M283 Bedienungsanleitung
(12 Seiten)
Kopierer Sharp AR-207 Bedienungsanleitung
(5 Seiten)
Kopierer Sharp AR-M276 Bedienungsanleitung
(1 Seiten)
Kopierer Sharp JH-1600E Bedienungsanleitung
(13 Seiten)
Kopierer Sharp AL-1225 Bedienungsanleitung
(9 Seiten)
Kopierer Sharp DX-C400 - Color - All-in-One Bedienungsanleitung
(12 Seiten)
Kopierer Sharp MX-C402SC Bedienerhandbuch
(58 Seiten)
Kopierer Sharp DM-1505 - B/W Laser Printer Bedienungsanleitung
(4 Seiten)
Kopierer Sharp AR-F14N Bedienungsanleitung
(8 Seiten)
Kopierer Sharp AL-1670 - B/W Laser - Copier Spezifikationen
(72 Seiten)
Kopierer Sharp AR-M276 Bedienungsanleitung
(24 Seiten)
Dokument drucken
Seite drucken 95
Kommentare zu diesen Handbüchern