
AR-5316 ELECTRICAL SECTION 13-1
[13] ELECTRICAL SECTION
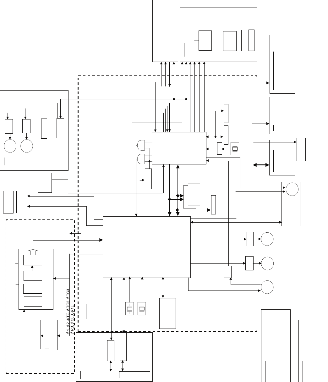
1. Block diagram
Scanner Unit
CCD PWB
5V A5V 3.3V
B/W
8bits(MSB/LSB)
5V
ADCCLK,SYNCH,
BSAMP,VSAMP
SDI,SCLK,LOAD,OBE
MODE
LVTTL
MCU-PWB
3.3V
IEEE 1284 I/F
USB I/F
Printer CLK(20.3094MHz)
3.3V
RIC
Download
Scanner CLK(48MHz)
A[19
...
1]
D[15
...
0]
1Mb(1Mb*1)
8Mbit
I2C Bus
4Kbyte
Other Loads
MPFS,RRS,
SGS,SRRC,SPUS,SPPS, Toner MotorMain Motor Mirror Motor
VFMCNT,VFM,MPFS,CPFS2,
CPFS1
Other Inputs
CPU INTERRUPT
SPPD
CPU I/O
RTH DRST
I/F PWB
Zebra2 ASIC
(296pin)
CPU
H8S/2320
(19.6608MHz)
I
E
E
E
1
2
8
4
U
S
B
1
.
1
LSU
Polygon
Motor
EEPROM
SDRAM
Simp 16Mbyte
Reset IC
SRAM
Driver
Flash ROM
AFE(AD9826)
C
D
S
A
G
C
M
P
X
AD
16bit
CCD Driver
CCFL
Lamp
Inverter
HOME
POSITION
SENSOR
CCD
(TCD1710)
CRUM
CPU CLK(19.6608MHz)
Software Reset
SSCG
PMD
Driver
MM_AI0/AI1/PH_A
MM_BI0/BI1/PH_B
OPU PWB
LC7935AN
7seg LED
LED
5V
HC151
KEY
5V
LVC1284
PDIUSBP11AD
START KEY
POWER SUPPLY
/POFF,HL,PR
FW
3.3V,5VEN,5V,24V
HVU
TC,GRID,MC,
BIAS
COIN VENDOR/AUDITOR
/CV_COPY
/CV_COUNT, /CV_START, /CV_C
A,
/CV_DPX, /CV_SIZE0, 1, 2, 3
PMCLK(2078.74(Hz))
PSW
KIN1
SELIN1,2,3
OP-CLK
OP-LATCH
OP-DATA
OP-BEO
LED
Light only
PSL,ONL
MHPS
/VIDEO
S/H
APCSTT
/SYNC
SPMT0/1/2/3
SPF
Driver
SPFCLH,
SPFGSOL
SPFPSOL,
SPFRSOL
Sensor
Driver
Selector
L1,2
W0,1,2,3
/SPFCOVER,
PAPER,
SPFOPEN,
/SPFOUT
SPF
MOTOR
TM+,TM-
/MMRDY
/MMD
PWM
5V,3.3V
24V
HC151
CLON
CASSETTE
Feed SOL , Pick up SOL
CASSETTE DETECTION,
PAPER DETECTION,
PAPER PASS DETECTION,
DOOR DETECTION
/MMRDY
SELIN1,2,3
Y1
PSOL
FSOL
SCAN1-6
LCX16374
UART
FAN
[13]ELECTRICALSECTION.fm 1 ページ 2005年7月1日 金曜日 午後5時33分
Kommentare zu diesen Handbüchern