
AR-FX11 SIMULATIONS, FAX SOFTWARE SWITCH 6-8
50 8 FAX lead edge adjustment (scan)
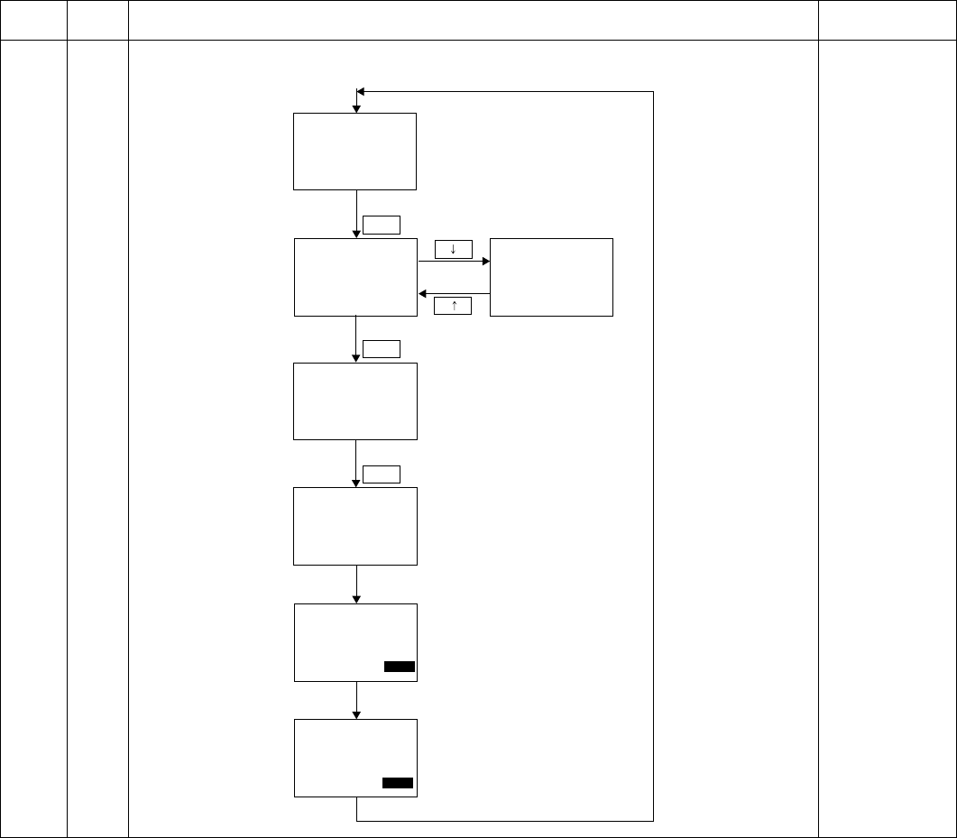
Used to adjust and set the FAX document scan lead edge position and scan and print the document.
Main
code
Sub
code
Contents Remark
Sim50-8 SCAN EDGE
Sim50-8 SCAN EDGE
OK
Sim50-8 SCAN EDGE
Sim50-8 SCAN EDGE
Sim50-8 SCAN EDGE
OK
Sim50-8 SCAN EDGE
OK
1:OC
2:SPF
3:RSPF
( 1 - 3 ) X
OC
1:LEAD EDGE XX
2:LEFT EDGE XX
( 1 - 4 ) X
OC LEAD EDGE XX
( 43- 57 ) YY
OC LEAD EDGE XX
EXEC
OC LEAD EDGE XX
SCAN EXEC
OC LEAD EDGE XX
PRINT EXEC
Sim50-8 SCAN EDGE
OC
3:REAR EDGE XX
4:RIGHT EDGS XX
( 1 - 4 ) X
After input
1 - 4
After input
43 - 57
After input
1 - 3
[06]SIMULATIONS ・ FAXSOFTWARESWITCH.fm 8 ページ 2004年11月12日 金曜日 午後2時24分
Kommentare zu diesen Handbüchern