Sharp DV-720S Spezifikationen Seite 21

  • Herunterladen
  • Zu meinen Handbüchern hinzufügen
  • Drucken
  • Seite
    / 74
  • Inhaltsverzeichnis
  • FEHLERBEHEBUNG
  • LESEZEICHEN
  • Bewertet. / 5. Basierend auf Kundenbewertungen
Seitenansicht 20
19
GB
SETTING UP
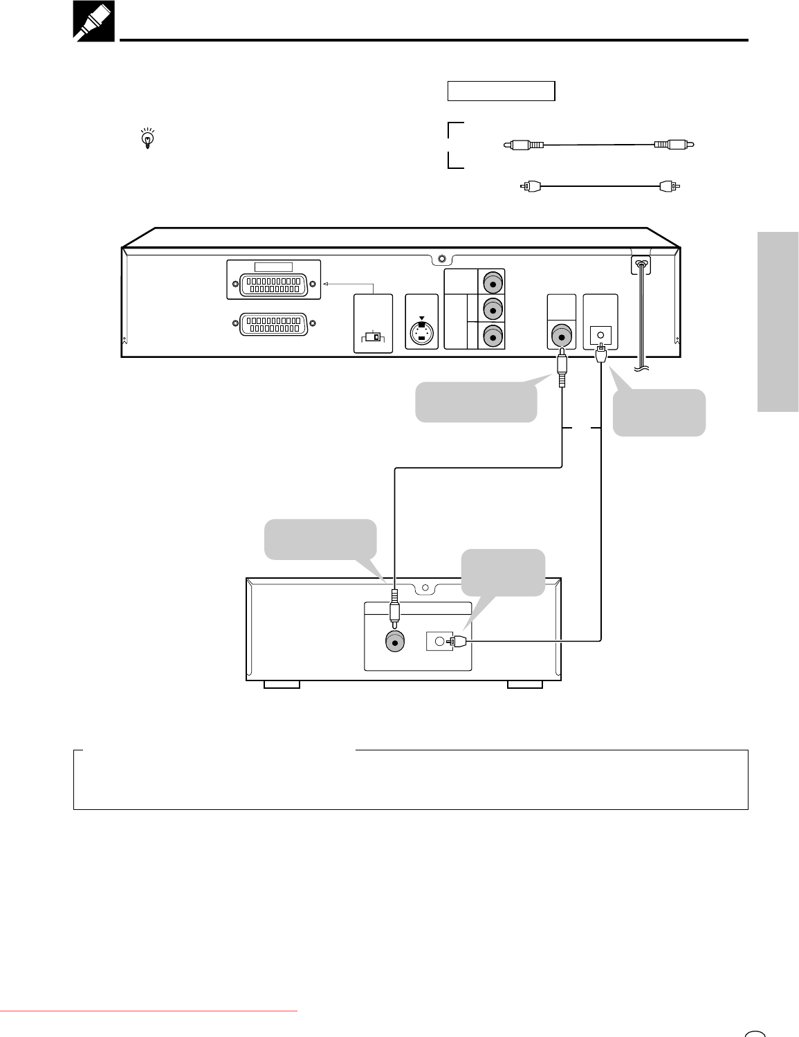
Digital Connection
Connection
OUTPUT
SELECTOR
DIGITAL
OUT
OPTICAL
DIGITAL OUT
AV 1
(
TV
)
VIDEO
S-VIDEO
RGB
S-VIDEO
OUT
VIDEO
OUT
AUDIO
OUT
L
R
DIGITAL IN
OPTICALCOAXIAL
AV 2
Required cable
Coaxial digital cable (commercially available)
Optical digital cable (commercially available)
or
You can make this connection
using either a coaxial digital
cable or an optical digital cable.
DVD Player
To coaxial
DIGITAL OUT jack
To OPTICAL
DIGITAL OUT
jack
or
To coaxial
digital input jack
To optical
digital input
jack
Optical digital cable
(commercially available)
Coaxial digital cable
(commercially available)
Audio equipment with
optical/coaxial digital input jack
Digital Connection to an MD to Record a CD
Some Audio CDs and VIDEO CDs have a short silent section between musical tracks. When sound from discs
such as these is digitally recorded by connecting the Player directly to a digital recorder (such as an MD player),
the music may be recorded continuously and track numbers may be lost.
Digital Connection to Audio Equipment or MD Player without a Dolby Digital Decoder
Audio CD or VIDEO CD
Play the disc as you normally would, with the audio mode set to “L+R” (see page 63). With a digital
connection, audio of a disc recorded with DTS sounds abnormal in this case.
DVD
With a digital connection, audio cannot be produced from a DVD recorded with Dolby Digital (5.1 channel),
Dolby Surround (Pro Logic), DTS or MPEG Audio, so you should use an analogue connection to play such
discs. Discs with linear PCM audio should play normally.
Downloaded from www.Manualslib.com manuals search engine
Downloaded From DvDPlayer-Manual.com Sharp Manuals
Seitenansicht 20
1 2 ... 16 17 18 19 20 21 22 23 24 25 26 ... 73 74

Kommentare zu diesen Handbüchern

Keine Kommentare