Sharp DV-720S Spezifikationen Seite 22

  • Herunterladen
  • Zu meinen Handbüchern hinzufügen
  • Drucken
  • Seite
    / 74
  • Inhaltsverzeichnis
  • FEHLERBEHEBUNG
  • LESEZEICHEN
  • Bewertet. / 5. Basierend auf Kundenbewertungen
Seitenansicht 21
GB
20
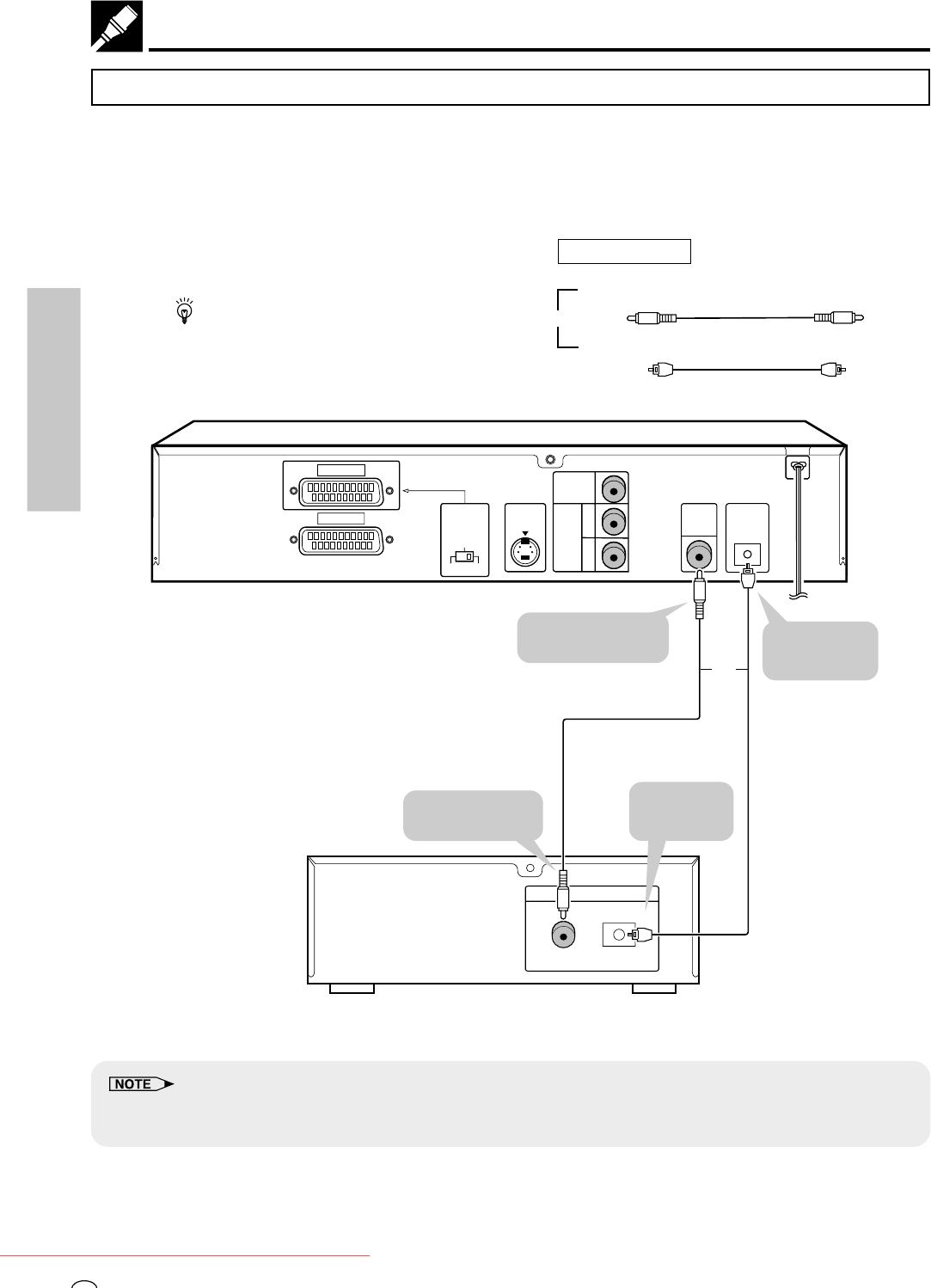
SETTING UP
Playing Dolby Digital (5.1 channel), DTS or MPEG audio
Connecting an amplifier with a Dolby Digital/DTS/MPEG Audio digital surround processor or a Dolby Digital/
DTS/MPEG Audio surround processor to your Player’s optical/coaxial digital jack provides richer and more
powerful audio play.
This connection is not possible if the processor or amplifier to which you want to connect does not have an optical/
coaxial digital input jack.
Connection
Connection to a processor or amplifier with an optical/coaxial digital input jack
OUTPUT
SELECTOR
DIGITAL
OUT
OPTICAL
DIGITAL OUT
AV 1
(
TV
)
VIDEO
S-VIDEO
RGB
AV 2
S-VIDEO
OUT
VIDEO
OUT
AUDIO
OUT
L
R
DIGITAL IN
OPTICALCOAXIAL
Required cable
Coaxial digital cable (commercially available)
Optical digital cable (commercially available)
or
To coaxial
DIGITAL OUT jack
To OPTICAL
DIGITAL OUT
jack
To coaxial
digital input jack
To optical
digital input
jack
Coaxial digital cable
(commercially available)
Optical digital cable
(commercially available)
Dolby Digital (5.1ch)/
DTS/MPEG Audio processor or amplifier
DVD Player
You can make this connection
using either a coaxial digital
cable or an optical digital cable.
or
Downloaded from www.Manualslib.com manuals search engine
Downloaded From DvDPlayer-Manual.com Sharp Manuals
Seitenansicht 21
1 2 ... 17 18 19 20 21 22 23 24 25 26 27 ... 73 74

Kommentare zu diesen Handbüchern

Keine Kommentare