
(4) Heater lamp control circuit
1 General
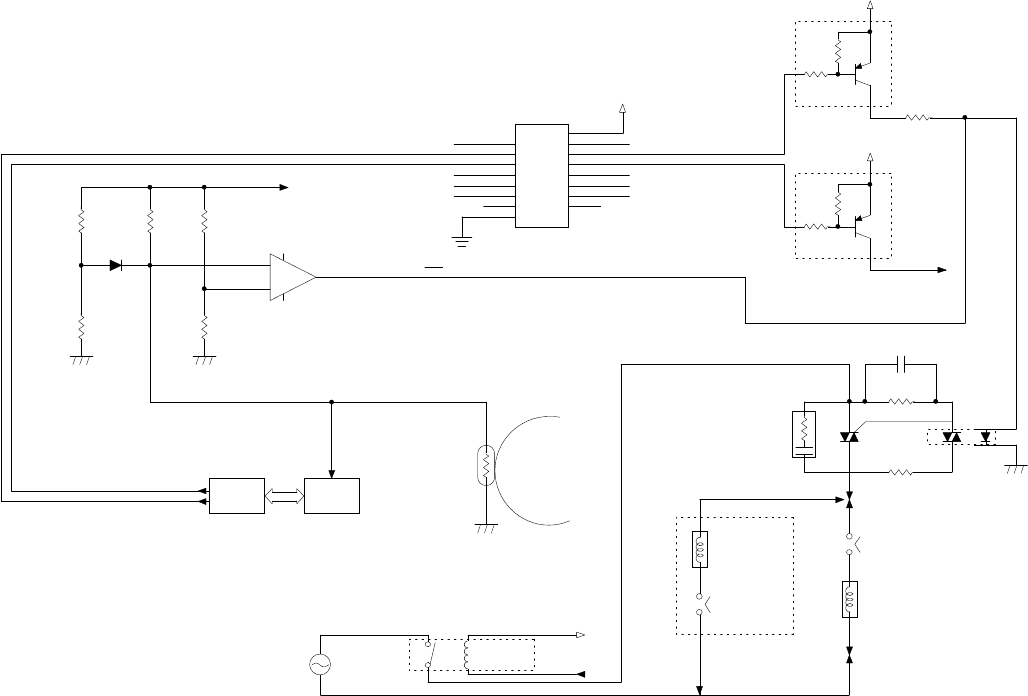
The heater lamp control circuit detects the heat roller surface temper-
ature with the thermistor, converts it into voltage level, and outputs it
to the CPU analog input pin.
The CPU converts the analog voltage into digital signal level, com-
pares it with the value set by simulations, turns on/off the heater lamp
according to the level, and maintain the heat roller surface tempera-
ture at a constant level.
When the heat roller surface temperature is low, the thermistor resis-
tance increases. When the surface temperature is high, the resis-
tance decreases. The thermistor terminal voltage, therefore, in-
creases when the heat roller surface temperature is low, and de-
creases when the temperature is high. The thermistor terminal volt-
age is inputted to the CPU analog port, and the CPU controls on/off
of the heater lamp with the input voltage level.
[High temperature protecting circuit in hung up of the
CPU]
The voltage at IC133 3 pin (reference voltage) is divided by R149 and
R150, and the thermistor terminal voltage is applied to IC112 9 pin.
When 9 pin voltage is lower than 8 pin voltage (the heat roller surface
temperature: about 230 degree C), IC112 14 pin becomes LOW. As a
result, HL signal is pulled to the GND level and the heater lamp
lighting signal is not generated. (IC112 output 14 pin is normally
HIGH (Open state).)
[When the heat roller surface temperature is lower than
the set temperature]
a. Since the thermistor pin voltage is higher than the set level, output
signal HL from the CPU becomes HIGH.
b. HL signal is passed through IC102, TR, and Q110 to the solid
state relay.
When, therefore, HL signal is LOW, the internal triac turns on.
c. When the internal traic turns on, a pulse is applied to the gate of
the external triac to allow a current to flow from the power source
through the heater lamp to the triac, thus lighting the heater lamp.
[When the heat roller surface temperature is higher than
the set temperature]
a. Since the thermistor pin voltage is lower than the set level, output
signal HL from the CPU becomes low.
b. HL becomes low, SSR is turned off, the external triac is turned off,
and the heater lamp is turned off.
[Q110]
Q110 protects the heater lamp from lighting due to trouble in the
harness of the heater lamp drive signal.
1
2
3
4
5
6
7
8
16
15
14
13
12
11
10
9
O7
O6
O5
O4
O3
O2
O1
COM
I1
I2
I3
I4
I5
I6
I7
GND
IC102
ULN2003A
24V
24V
47K
10K
Q110
DTA114YK
R105
2.2KJ 1/2W
24V
47K
10K
Q111
DTA114YK
PR
HL
FTH
VAREF
+
-
R145
1K
R146
56KJ
R149
7.5KJ
D105
MA700
9
8
14
R147
10K
R150
4.7KJ
IC112C
NJM2901M
AN4
CPU
I/O
HL
PR
RTH
CR501
T1
T2
GATE
TD501
R503
R504
C507
SSR501
Thermostat
170˚C
Heater
lump
Heater
lump
Thermostat
170˚C
200V AREA
AC
GND
-PR
AC PWB
(RY201)
Heat roller
12 – 6
Kommentare zu diesen Handbüchern