
[12] Standard ROM test
1) Key operation
2) Functional description
Sum check of the standard ROM (C00000H - C7FFFFH) is per-
formed. If the lower two digits of SUM is 10H, it is normal.
3) Check the following items:
Check the printout after the test.
4) Test termination
The test automatically terminates with termination message.
Normal termination print 130
ROM1
27020
Error termination print E – – – – 130
ROM1 27020
Note: "
" means the ROM version number.
The underlined section (10 bytes) of code table is provided in
the ROM as a standard and the table content is always
printed.
The table position is the upper 10 digits of the ROM address.
The check sum correction address is the last address -0FH.
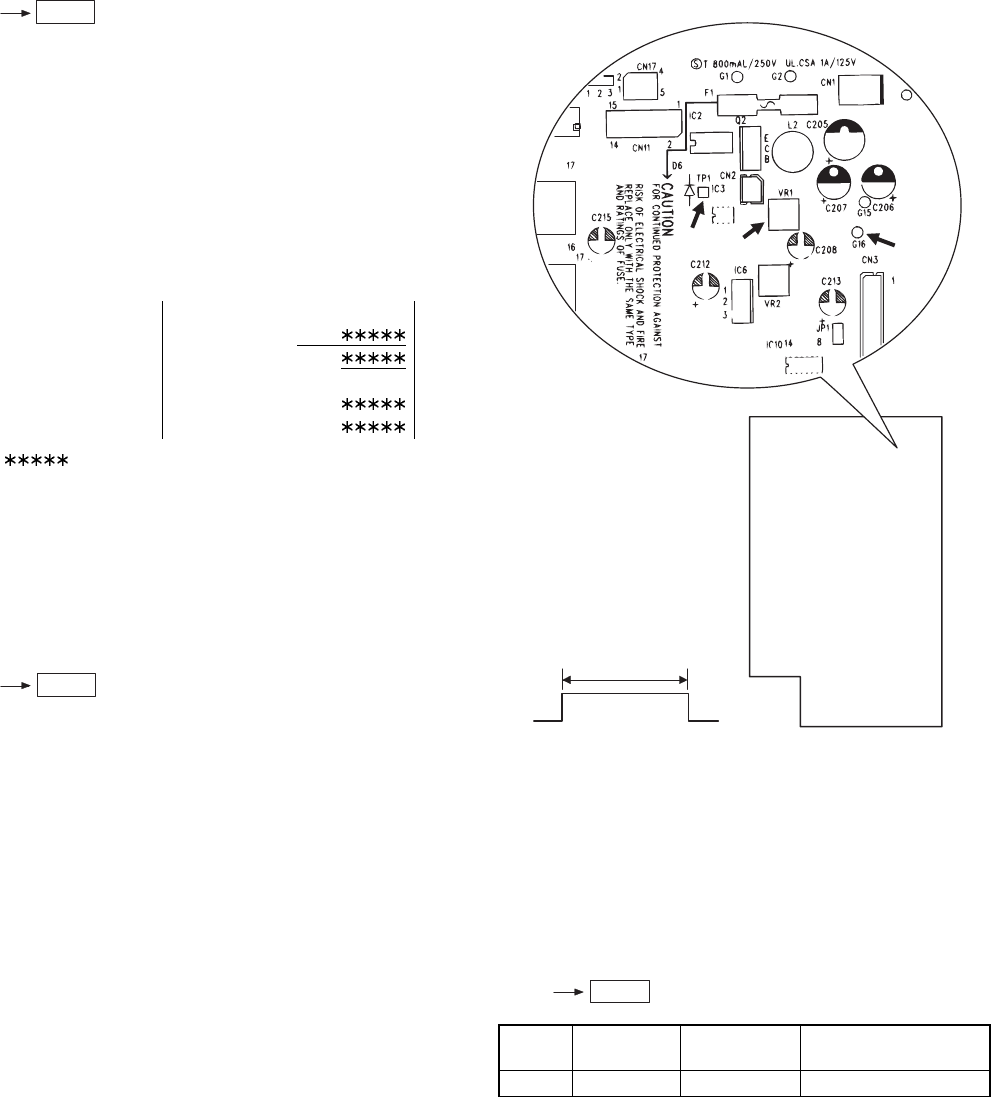
[13] Printer dot pulse width adjustment
1) Key operation
2) Functional description
Adujustment width of TPW at the test point TP1.
The pulse width of TPWW canw bwe adjusted using the 200K pot
VR1.
3) Check items
a) The pulse width of TPW must be adjusted to that at the above test
point TP1.
4) Test termination
Do the program reset.
[14] Option RAM test
1) Key operation
JOB
#NO.
RAM NO.
Memory to be
checked
Address area to be
checked
200 Option RAM ER-03RA 200000H ∼ 27FFFFH
2) Content
The following check are performed for the optional RAM.
The following process is performed for memory addresses to be
checked.
PASS1: memory data save
PASS2: Data "0000H" write
PASS3: Data "0000H" read and comparison, data "5555H" write
PASS4: Data "5555H" read and comparison, data "AAAAH" write
PASS5: Data "AAAAH" read and comparison
PASS6: Memory data restore
130
CA/AT
10
7-SEGMENT DISPLAY:
3
150
CA/AT
TPW=370±3(µs)
MAIN PWB
GND
VR1
TP
200
CA/AT
5 – 5
Kommentare zu diesen Handbüchern