
AR-FX12 ELECTRICAL SECTION 8-2
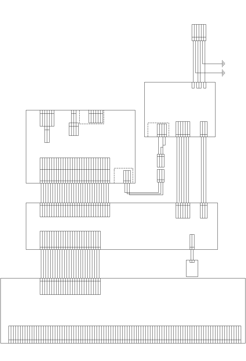
2.Actual Wiring Diagram
30
29
28
27
26
25
24
23
22
21
20
19
18
17
16
15
14
13
12
11
10
9
8
7
6
5
4
3
2
1
CN6
30FE-BT-VK-N
DG
AG
AG
SIGRX
TELRX
SIGTX
+12V(F)
+12V(F)
HS1-
HS2-
RHS
EXHS-
CI-
CION
MR
S
CML
DP
RCVMUTE-
MICMUTE-
VRSEL1-
VRSEL2-
VRSEL3-
EC
CID-
FNETD-
+5V(F)
+12VS(F)
AGS
DG
24
23
22
21
20
19
18
17
16
15
14
13
12
11
10
1
9
8
7
6
5
4
3
2
26
25
CN1
DX10G1M-26SE
DG
FAX_RXD1
FAX_TXD1
FAX_CTS1
FAX_RTS1
FAX_RXD0
FAX_TXD0
FAX_CTS0
FAX_RTS0
FAX_RES-
PRON_FAX-
VLED
FAX_VPP
DG
DG
DG
DG
DG
DG
DG
DG
DG
RES_MFP-
MSW_OFF
CNCT_FAX-
FAX_PWON-
1
3
2
+12VS(F)
DCPR
AGS
CN7
B3B-PH-K-S
1
6
5
4
3
2
(NC)
+3.3V(F)
DG
+5V(F)
AG
+12V(F)
MDMC PWB
CN5
B2B-PH-K-S
1
2
SP-
SP+
-
+
OR
BR
GY
GY
BL
GY
BR
OR
OR
24
23
22
21
20
19
18
17
16
15
14
13
12
11
10
1
9
8
7
6
5
4
3
2
30
29
28
27
26
25
30FE-BT-VK-N
DG
AG
AG
SIGRX
TELRX
SIGTX
HS1-
HS2-
RHS
EXHS-
CI-
CION
MR
S
CML
RCVMUTE-
MICMUTE-
VRSEL1-
VRSEL2-
VRSEL3-
EC
CID-
FNETD-
AGS
DG
DG
AG
AG
SIGRX
SIGTX
HS1-
HS2-
CI-
S
CML
VRSEL1-
VRSEL2-
VRSEL3-
CID-
DG
(NC)
LIUID
(NC)
(NC)
DPMUTE
DP-
(NC)
(NC)
(NC)
(NC)
(NC)
4
3
2
1
4
3
2
1
5
6
CN1
MD-S610-90
TX+
RX+
RX-
TX-
RHS-
DG
5
6
12V
12V
12V
12V
5V 5V
12VS 12VS
1
2
CN2
(JPN/UC)
CN1
(EU/AUS)
MJ2
BT2
LT2
TEL2
TEL1
BT1
LT1
CN3
S03B-XASK-1
JPN Only
CIP
AG
CIOUT-
1
3
2
TEL/LIU PWB
JPN Only
CIP
AG
CIOUT-
1
3
2
SMP-03V-NC
1
3
2
CIP
AG
CIOUT-
SMR-03V-N
BR
GY
BR
BR
GY
PL
BR
GY
PL
B6P-VH
B3B-PH-K-S
1
3
2
DCPR
1
6
5
4
3
2
+12VL
GND-S
+12V
GND(AG)
+5V
GND(DG)
+3.3V
FW
CN2
CN1
1
3
2
CN3
S04B-XASK-1
4
CIP
(NC)
GND(AG)
CIOUT-
FAX POWER un
L
N
N1F
L1F
GY
BL
GY
BR
WH(BL)
BK(BR)
WH(BL)
BK(BR)
GR/YL(GR/YL) GR/YL(GR/YL)
OR
OR
OR
BR
GY
BR
BR
GY
FG(Earth)
Lout
Nin
FG(Earth)
Lin
Nout6
5
4
3
2
1
WH(BL)
BK(BR)
WH(BL)
BK(BR)
VLP-06V-1
100V(200V)
GR/YL(GR/YL)
GR/YL(GR/YL)
to
MAIN un
SPEAKER
un
26
25
24
23
22
21
20
19
18
17
16
15
14
13
12
11
10
9
8
7
6
5
4
3
2
1
10
20
11
12
14
13
15
16
17
18
19
21
22
23
24
25
26
27
28
29
30
40
31
32
33
34
35
36
37
38
39
50
41
42
43
44
45
46
47
48
49
60
51
52
53
54
55
56
57
58
59
70
61
62
63
64
65
66
67
68
69
80
71
72
73
74
75
76
77
78
79
90
81
82
83
84
85
86
87
88
89
100
91
92
93
94
95
96
97
98
99
2
1
3
4
5
6
7
8
9
100R2.8-JXKS-GB
CN3
to
MFP
Control
Unit
100V Only
T2
FG FG
1
2
3
4
T1
T2
L1
L2
L1
L2
to LINE
to EXTENSION PHONE
1
2
T1
(EU/AUS) (JPN/UC)
MJ-62J-RD315MJ-64J-RD315
MJ1
(EU/AUS) (JPN/UC)
MJ-62J-RD315MJ-64J-RD315
DG
PRON_FAX-
DG
DG
DG
DG
DG
DG
DG
DG
DG
RES_MFP-
CNCT_FAX-
FAX_PWON-
CN-1
DX10G1M-26SE
TXD0
RXD0
RTS0
CTS0
TXD1
RXD1
RTS1
CTS1
FRDY
FFVPPW
MSW_MON-
CN8
B6P-VH
DP-
BL
RD
BL
RD
RES_FAX-
FXA7
FXA8
FXA9
FXA10
FXA11
FXA12
FXA13
FXA14
FXA15
FXA16
FXA17
FXA18
FXA19
FXA20
RES_MFP-
FXA6
FXA5
FXA21
FXA4
FXA3
FXA2
DG
DG
DG
DG
FXD31
FXD30
FXD29
FXD28
FXD27
FXD25
FXD24
FXD23
FXD22
FXD21
FXD20
FXD19
FXD18
FXD17
FXD16
FXD15
FXD14
FXD13
FXD12
FXD11
FXD10
FXD9
FXD8
FXD7
FXD6
FXD5
FXD4
FXD3
FXD2
FXD1
FXD0
DG
DG
(NC)
DG
DG
(NC)
FMCS15
FMCS16
FXA22
FOE2
FWE2
(NC)
DTXD0
DRTS0
DRXD0
DCTS0
RES_FAX-
CTXD1
CRTS1
CRXD1
CCTS1
CNCT_FAX
(NC)
(NC)
FRDY
MSW_MON-
RD/BY-
FRESET
FB_IN
FAX_PWON-
DG
PRON_FAX-
DG
+5V
+5V
+5V
FX_VCCW
+3.3V
+3.3V
+3.3V
+3.3V
DG
DG
FXD26
FAX I/F PWB
[08]ELECTRICALSECTION.fm 2 ページ 2004年10月26日 火曜日 午後3時46分
Kommentare zu diesen Handbüchern