
AR-FX8 FAX I/F PWB 3 - 3
7
7
6
6
5
5
4
4
3
3
2
2
D D
C C
B B
A A
R19 0
R16 0
R4 0
TP9
1
C13
0.1uF-D
R18 0
R15 0
R3 0
R9
4.7kJ
TP8
1
C12
0.1uF-D
C8
0.1uF-D
TP16
1
TP33
1
TP56
1
TP28
1
TP29
1
C7
0.1uF-D
TP35
1
TP32
1
TP22
1
TP50
1
C9
0.1uF
TP26
1
TP36
1
TP43
1
C17
0.1uF
TP31
1
TP14
1
TP61
1
C14
0.1uF-D
TP37
1
C15
0.1uF-D
TP17
1
TP20
1
TP30
1
TP38
1
TP54
1
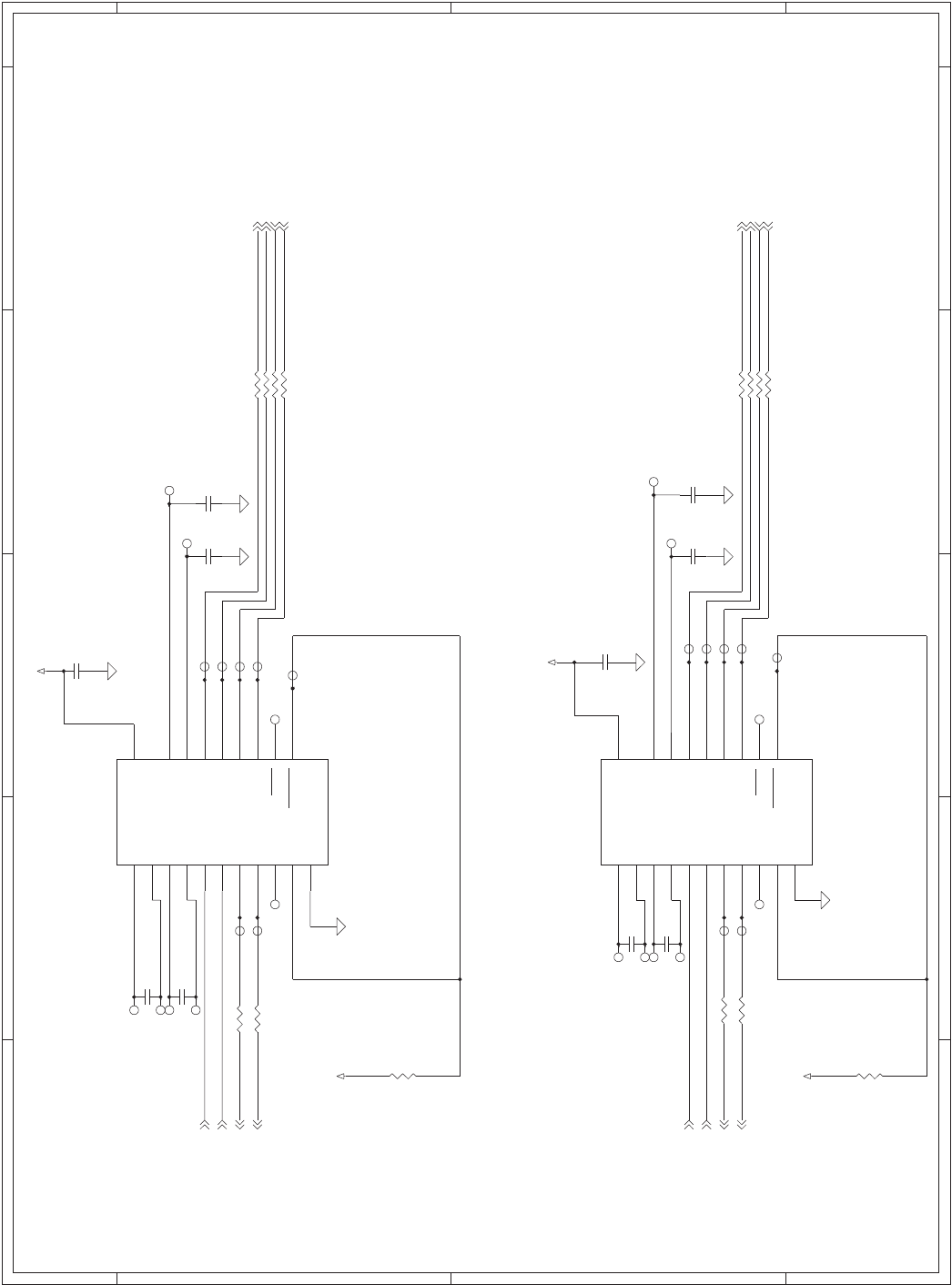
IC3
MAX3225ECAP
GND
18
C1+
2
C1-
4
C2+
5
C2-
6
T1IN
13
T2IN
12
R1OUT
15
R2OUT
10
READY
1
FORCEON
14
V+
3
V-
7
T1OUT
17
T2OUT
8
R1IN
16
R2IN
9
INVALID
11
FORCEOFF
20
VCC
19
TP25
1
R20
4.7kJ
TP34
1
C2
0.1uF-D
R13 0
IC4
MAX3225ECAP
GND
18
C1+
2
C1-
4
C2+
5
C2-
6
T1IN
13
T2IN
12
R1OUT
15
R2OUT
10
READY
1
FORCEON
14
V+
3
V-
7
T1OUT
17
T2OUT
8
R1IN
16
R2IN
9
INVALID
11
FORCEOFF
20
VCC
19
R12 0
TP11
1
TP13
1
TP62
1
R7 0
C1
0.1uF-D
TP10
1
R17 0
R6 0
R14 0
TP15
1
+3.3V
+3.3V
+3.3V
+3.3V
RTS0 5
RXD0 5
TXD0 5
CTS0 5
RTS1 5
CTS1 5
DCTS01
DRTS01
DTXD01
DRXD01
CCTS11
CTXD11
CRXD11
CRTS11
RXD1 5
TXD1 5
FAX I/F PWB (RS232_TRANSCEIVER) 2/5
(1-6C)
(1-6C)
(1-6C)
(1-6C)
(1-6C)
(1-6C)
(1-6C)
(1-6C)
(5-5C)
(5-5C)
(5-5C)
(5-5C)
(5-5C)
(5-5C)
(5-5C)
(5-5C)
Kommentare zu diesen Handbüchern