
AR-FX8 MDMC PWB 2 - 17
TP465
TP469
TP471
TP470
R14 0
TP463
TP467
C8
N.M
1005
TP473
R60
4.7kJ
TP452
TP453
TP455
C22
0.1uF-D
TP480
C9
N.M
1005
TP457
C24
0.1uF-D
C21
0.1uF-D
R71
4.7kJ
TP454
TP476
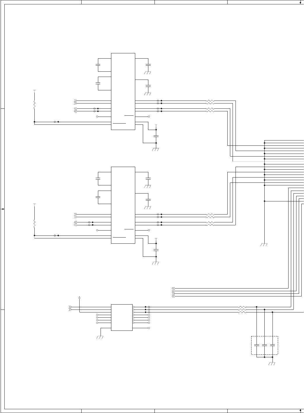
IC10
MAX3225E
C1+
2
C1-
4
C2+
5
C2-
6
T1IN
13
T2IN
12
R1OUT
15
R2OUT
10
R1IN
16
R2IN
9
T1OUT
17
T2OUT
8
VCC
19
FORCEOFF
20
GND
18
V+
3
V-
7
READY
1
INVALID
11
FORCEON
14
C7
N.M
1005
TP458
C56
0.1uF-D
C45
0.1uF-D
TP474
R37 0
C25
0.1uF-D
C23
0.1uF-D
TP481
TP479
R39 0
R38 0
TP472
TP464
C37
0.1uF
R40 0
R16 0
TP462
TP461
TP468
C32
0.1uF-D
TP478
TP460
TP466
R21 0
TP477
IC8
MAX3225E
C1+
2
C1-
4
C2+
5
C2-
6
T1IN
13
T2IN
12
R1OUT
15
R2OUT
10
R1IN
16
R2IN
9
T1OUT
17
T2OUT
8
VCC
19
FORCEOFF
20
GND
18
V+
3
V-
7
READY
1
INVALID
11
FORCEON
14
R20 0
R22 0
TP456
TP475
R23 0
C31
0.1uF
TP459
IC2
TD62503
IN1
1
IN2
2
IN3
3
IN4
4
IN5
5
IN6
6
IN7
7
OUT1
16
OUT2
15
OUT3
14
OUT4
13
OUT5
12
OUT6
11
OUT7
10
COM-E
8
N.C
9
R17 0
FAX_RTS1
FAX_CTS1
RES_MFP-
PRON_FAX-
FAX_CTS0
FAX_RXD0
FAX_TXD1
FAX_RTS0
FAX_TXD0
FAX_PWON-
FAX_RXD1
+3.3V(F)
+3.3V(F)
+3.3V(F)
+5VS(F)
+3.3V(F)
DCTS15
VLED6
CTXD21
CCTS21
MSW_OFF6
RESMFP5
DTXD15
DRTS15
DRXD15
FAX_VPP7,9
FAX_RES-9
CRXD21
CRTS21
PRON_FAX6
DG
DG
(1-7D)
(5-6A)
DG
(5-6A)
DG
(5-6A)
DG
DG
(5-6A)
CNCT_FAX-
(1-7D)
(1-7D)
DG
DG
(1-7D)
(6-3B)
(5-2D)
(6-1C)
(9-6C)
(7-8B,9-8A)
(6-2B)
DG
8
8
7
7
6
6
5
5
D
C
B
A
MDMC PWB (MFP-I/F, H-UDI-I/F)
Kommentare zu diesen Handbüchern