
SPEC No.
LC99213A
MODEL No.
LM10V332
PAGE
18
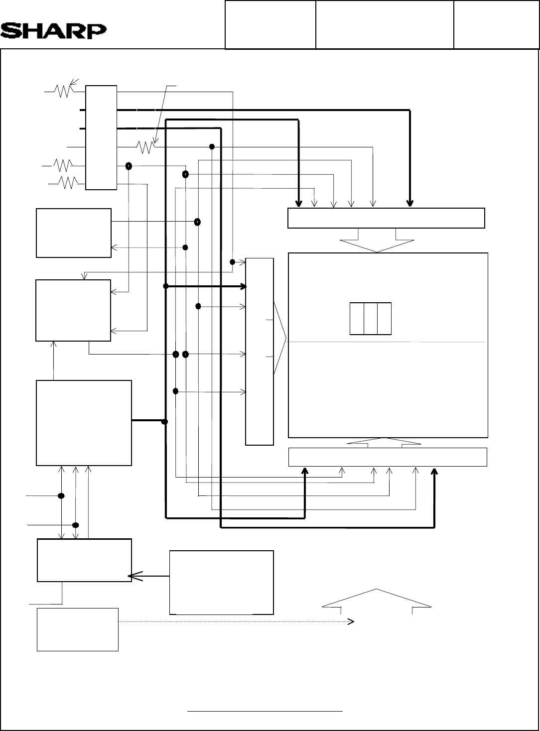
Fig. 9 Circuit block diagram
Tempareture
Compensation
Circuit
COM Drivers
SEG Drivers (Upper)
DU0-DU7
YD
DL0-DL7
XCK
LP
DISP
M general
circuit
Sequence
control
circuit
Bias generator
&
Protection circuit
DC/DC
Converter
CCFT
Inverter
SEG Drivers (Lower)
V
SS
V
DD
Vcon
CCFT
DISP
Resister
(1,1)(1,2)
(2,1)(2,2)
(1,640)
(2,640)
RGB
(240,1)
(241,1)
(240,640)
(241,640)
(480,1) (480,640)
640 X RGB X480 DOTS LCD
Chip inductor
Buffer I.C
Kommentare zu diesen Handbüchern