
11-5
Chapter 11: SEND/RECEIVE function
11
[2] RECEIVE
This function operates by the combination of F-203 (OPCH) and F-205 (RCV).
(1) When the module is used (host PC: JW30H, J-board (Z-500 series))
UN : Module No. switch set value (0 to 6) of the communication
module
CH : Channel number within the specified module (board) (0 to 3).
In the PC program, the same port number can be called 4
times, once for each channel (CH0, CH1, CH2, and CH3).
ST : Target node number (01 to FE(H))
fileN : Data area in the target node PC (file number)
S: Top file address of the data area in the target node PC
n: Number of data bytes transmitted (000 to 377(8), 256 bytes at
000)
D: Data area top register of source station data
Flag status during and after the operation
Flag
Send
Response
n
Target node
file N
CH number
corresponding to
the UN number
Setting target node
file 0
D →
S →
This node
- Setting range of D
コ0000 to コ1577
コ2000 to コ7577
b0000 to b1777
b2000 to b3777
09000 to 99777
E0000 to E7777
File1 000000 to 037777
@コ0000 to @コ1574
@コ2000 to @コ7574
@b0000 to @b1774
@b2000 to @b3774
@09000 to @99774
@E0000 to @E7774
File1 @000000 to @037774
Zero
07357
Carry
07356
Error
07355
Non-
carry
07354
Description
No response
from the module
(board)
001 0
Set value on the UN and module No. switch set
value of the communication module are different.
Communi-
cation jam
000 1
This condition may instantaneously occur while
other receive instruction is being executed.
However, as soon as the condition becomes clear
for the execution of an instruction, the status will
turn to "Communicating."
Communi-
cating
100 1
The communicating is being run. Once the
communication completes, the status will change
to either "normal end" or "abnormal end."
Normal end 0 1 0 0
When the receive instruction has successfully
completed.
Abnormal end
(timeout)
0110When there is no response from target node.
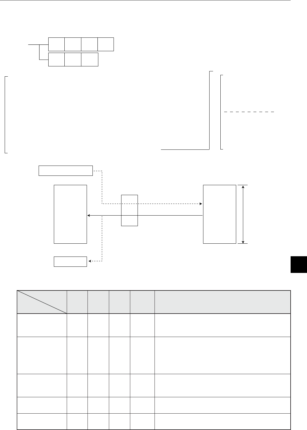
F-203
OPCH
UN-
CH-ST
fileN
F-204
SEND
n
D
S
Kommentare zu diesen Handbüchern