
MX-M182 SIMULATIONS 7-40
48 05 SPF/RSPF mode sub scanning magnification ratio adjustment in copying
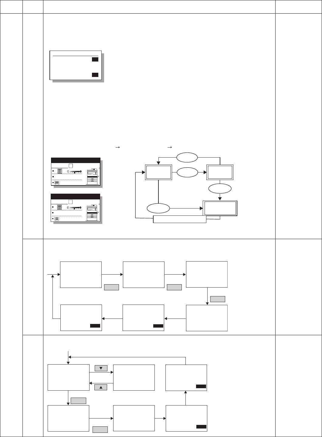
Used to adjust the sub scanning magnification ratio in the SPF/RSPF mode.
When this simulation is executed, the selection window of the adjustment items and the current set value
are displayed.
The adjustment value is in the range of 1 - 99. When the adjustment value is increased by 1, the ratio is
increased by 0.1%.
Select an adjustment item (mode) with the arrow keys and enter a desired value with numeric keys.
When [OK] key is pressed, the entered value is saved to the EEPROM and the machine shifts to the copy
execution window.
After completion of copying, the machine returns to the adjustment value input window.
When [START] key is pressed instead of [OK] key, the machine shifts to the copy execution window and
performs copying.
To adjust the sub scanning magnification ratio on the back of the document, shift the window to the copy
start window and select "Duplex
Simplex" or "Duplex Duplex" mode with the [DUPLEX] key.
* The exposure mode is fixed to "TEXT" with density 3, and cannot be changed.
* For the model without RSPF, the adjustment item of document back is not displayed.
(Only when the
SPF/RSPF is
installed.)
Default:
RSPF(SIDE1): 50
RSPF(SIDE2): 50
08 FAX magnification ratio adjustment (scan)
Used to adjust and set the FAX document scan magnification ratio and scan and print the document.
09 FAX magnification ratio adjustment (print)
Used to adjust and set the FAX print magnification ratio and scan and print the document.
Main
code
Sub
code
Contents Remark
Sim48-5 (R)SPF ZOOM
1:RSPF(SIDE1)
2:RSPF(SIDE2)
[ 1- 99]
50
50
50
(Adjustment item selection window)
Display text array : Adjustment mode
1: RSPF (SIDE1) : SPF/RSPF sub scan direction magnification
ratio adjustment on the front of document
2: RSPF (SIDE2) : RSPF sub scan direction magnification ratio
setting on the back of document
Ready to copy.
S
100%
8 1/2
×
11
(Copy start window)
Copies in progress.
S
100%
8 1/2
×
11
(Copy execution window)
Adjustment
item selection
window
Copy start
window
Copy execution
window
End of copy execution
[BACK] key
[START] key
[START] key
[OK] key
Sim48-8 SCAN RATIO
Sim48-8 SCAN RATIO
[OK] key
Sim48-8 SCAN RATIO
Sim48-8 SCAN RATIO
Sim48-8 SCAN RATIO
Sim48-8 SCAN RATIO
1:OC
2:SPF
3:RSPF
( 1 - 3 ) X
OC
1:MAIN SCAN XXX
2:SUB SCAN XXX
( 1 - 2 )
MAIN SCANNING/OC
XXX
( 1 - 255 ) YYY
MAIN SCANNING/OC
XXX
EXEC
MAIN SCANNING/OC
XXX
SCAN EXEC
MAIN SCANNING/OC
XXX
PRINT EXEC
After input
1 - 3
[OK] key
[OK] key
After input
1 - 2
After input
1 - 255
XX: Adjustment value of current state
YY: Inputted adjustment value
Sim48-9 PRI. RATIO
Sim48-9 PRI. RATIO
[OK] key
[OK] key
Sim48-9 PRI. RATIO
Sim48-9 PRI. RATIO
Sim48-9 PRI. RATIO
1:MAIN SCAN XXX
2:SUB SCAN XXX
3:MAIN SCAN/R XXX
( 1 - 4 )
MAIN SCAN
XXX
( 1 - 255) YYY
MAIN SCAN
XXX
EXEC
MAIN SCAN
XXX
SCAN EXEC
MAIN SCAN
XXX
PRINT EXEC
Sim48-9 PRI. RATIO
4:SUB SCAN/R XXX
( 1 - 4 )
After input
1 - 4
After input
1 - 255
XX: Adjustment value of current state
YY: Inputted adjustment value
Kommentare zu diesen Handbüchern