
AR-168N/168L ELECTRICAL SECTION 13 - 3
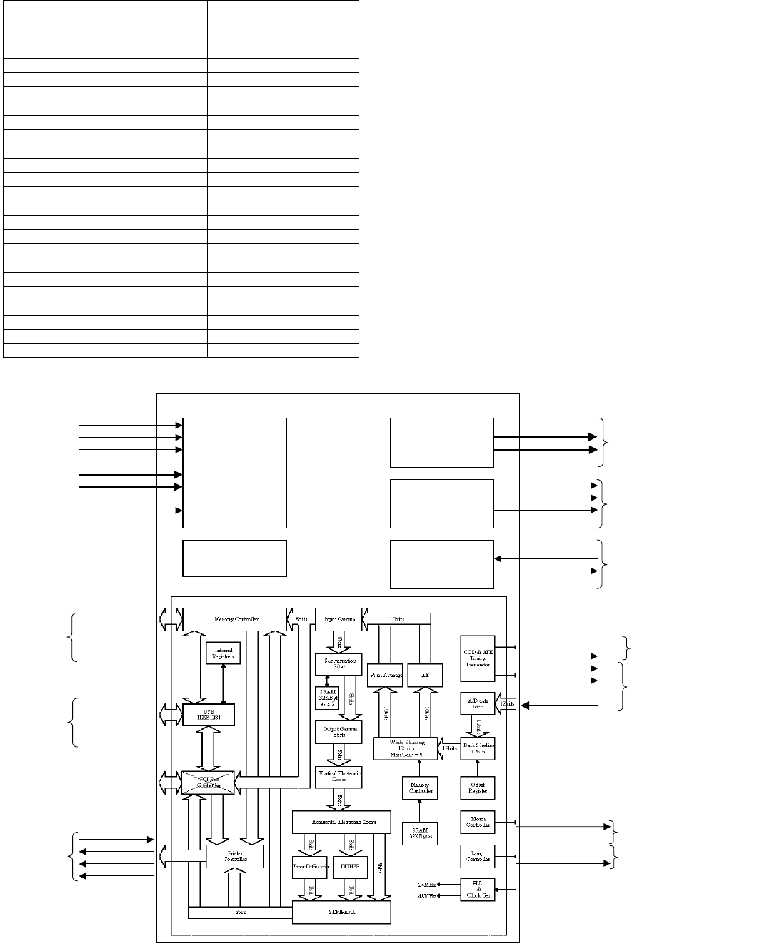
(3) Image process ASIC (HG73C114HF)
a. General
The ASIC is composed of the three blocks: the image process block,
the print control block, and the I/F block.
Image process section
According to the operation mode set by the register set value, the
image data from the CCD PWB are placed under shading, AE pro-
cess, input gamma process, area separation, filter process, resolu-
tion conversion, zoom process, output gamma process, and binary
coding.
Print control section
During copying, image-processed data are outputted to the LSU at
the timing of LSU writing.
I/F section
This section performs DRUM control as image data buffer, image
data send/receive with the OA982, and data send/receive with the
IEEE1284 I/F.
106 ESPAGE Input E-sort control
107 SIN1 Input HC151 select detection
108 SIN2 Input HC151 select detection
109 SIN3 Input HC151 select detection
110 Pull up
111 KEY IN Input NC
112 MSUST1 Input NC
113 Avss DGND
114 GND DGND
115 /SCANSP Output Scan STOP signal
116 /SCANST Output Scan START signal
117 /TRANSST Output ASIC transfer signal
118 PMCLK Output Polygon clock
119 SPMT3 Output SPF motor signal
120 SPMT2 Output SPF motor signal
121 SPMT1 Output SPF motor signal
122 SPMT0 Output SPF motor signal
123 GND DGND
124 GND DGND
125 Vcc CPU3.3V
126 PSL Output Power save LED control
127 /CS3 Output Chip select signal
128 /CS2 Output ASIC chip select
PIN
No.
Signal code
Input/
Output
Operating
nCS2
nRD
PORT1OUT[15..0]
nLWR
PORT2OUT[10..0]
A[9..1]
D[15..0]
OPE-LATCH
LED Driver
OPE-DATA
to OPU-PWB
nRESET
Control
OPE-CLK
JTAG TONER MOTOR
TMCLK,TMEN
to TONER MOTOR DRIVER
Control
TM,TM-
to SDRAM
64Mb or 128Mb
CCD-RS,CCD-CK1,CCD-CK2
to CCD(SCAN UNIT)
(Op.400MByte)
CCD-CP,CCD-SHR
bsmp,vsmp,mclk,OEB
afesen,afesck,afesdi
to AFE(SCAN UNIT)
to USB I/F
AFE-DB[7..0]
to IEEE1284 I/F
MIRCNT,MTR-Y1,MTR-PH-1,MTR-I01,MTR-I11,MTR-I21
MTR-Y2,MTR-PH-2,MTR-I02,MTR-I12,MTR-I22
to MIRROR MOTOR DRIVER
SYNC
to LSU-PWB
LD
to CCFL(Scan UNIT)
LEND CL
CPUSYNC
I/O PORT
CPU BUS
I/F
13_ELECT.fm 3 ページ 2005年11月18日 金曜日 午後5時40分
Kommentare zu diesen Handbüchern