
AR-168N/168L ELECTRICAL SECTION 13 - 9
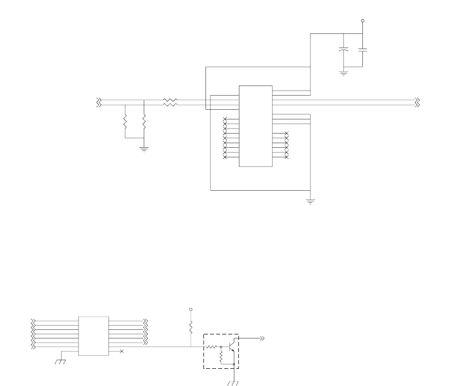
(7) Toner motor control circuit
The IC32 is the motor drive IC, which generates pseudo-AC wave-
forms by the pulse signal from the ASIC to drive the toner supply
motor.
(8) Main motor control circuit/ LSU (Polygon motor)
control circuit
The motors are driven by the MMD (main motor) signal and the PMD
(polygon motor) signal from the ASIC.
The MMD signal and the PMD signal are turned HIGH and sent
through the driver IC27 to the control circuit in the main motor/LSU,
rotating each motor.
When the motor RPM reaches the specified level, the MMLD signal
(main) and the PMLD signal (LSU) become LOW. The CPU detects it
to start process control.
(9) Mirror motor control circuit, SPF motor control circuit,
Duplex motor control circuit, Shifter motor control
circuit.
Stepping motors are employed for the mirror motor, the SPF motor,
and the duplex motor. The driver for IC29 (for the mirror motor) is the
bipolar drive constant current drive IC. The drive for IC31 (for the SPF)
is the uni-polar drive constant current drive IC. The drive for IC28 (for
the duplex) and IC30 (for the shifter) is the constant current drive IC.
Each motor is driven in W1-2 phase excitement, 1-2 phase excitement,
or 2-phase excitement.
The mirror motor/SPF motor related to image scan are driven by a con-
stant current, and each motor current is switched in each magnification
ratio.
R113
47kJ
21
R112
47kJ
21
C128
10u/35V
12
+
R105
1kJ
21
R106
1kJ
21
IC32
BA6920FP
Vcc
17
GND
8
Rin
20
Fin
18
OUT1
9
OUT2
5
VM
16
VREF
21
RNF
6
PSAVE
19
NC
1
NC
2
NC
3
NC
4
NC
7
NC
10
NC
11
NC
12
NC
13
NC
14
NC
15
NC
22
NC
23
NC
24
NC
25
FIN
FIN
C129
0.1u/50V
12
24V
PGND
PGND
PGND
(TM)
(TM_)
TMB_O
TMA_O
(4-D3)
(4-D3)
(11-A1)
(11-A1)
Tonner Motor Driver
IC27
KID65503F
1B
1
2B
2
3B
3
4B
4
5B
5
6B
6
7B
7
G
8
NC
9
1C
16
2C
15
3C
14
4C
13
5C
12
6C
11
7C
10
Q3
KRC106S
1
2
3
R88
10kJ
21
5V
PMD
MM_Y2
MMD
MM_Y1
MM_Y3
/PMD
MMref1
/MMD
MMref2
MMref0
POFF /POFF
/LEND
SHOLD(10-B4)
(11-B2)
(11-B2)
(11-A4)
(6-A3)
(6-A3)
(6-A3)
(2-C1)
(2-C1)
(2-C1)
(2-A3)
(2-C1)
(2-A3)
(1-D3)
13_ELECT.fm 9 ページ 2005年11月18日 金曜日 午後5時40分
Kommentare zu diesen Handbüchern